泰国深圳总商会10万个口罩赶在泰国禁令前上了飞向祖国的飞机;在迪拜做生意的深圳人靠“蚂蚁搬家”从沙特买到20万个N95口罩;加拿大的单亲华人生活条件不富裕,但仍把生活费捐出来,支持祖国抗疫……

多日来,新冠肺炎疫情深深牵动着海外侨胞的心。在市委统战部(市侨办)的积极动员下,海外社团和侨领纷纷依托自身资源优势,想尽一切办法,克服种种困难,抢抓时间窗口,四处奔走,从全球募集防控物资驰援祖国。
祖国需要我们!深圳需要我们!海外社团行动了
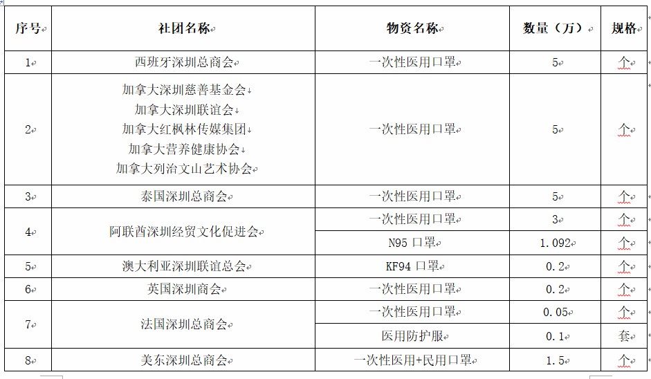
英国国会跨党派华人参政计划总顾问兼名誉主席冯冠华捐赠N95口罩1万个,一次性医用口罩2万个;加拿大深圳社团联合会捐赠手套10.02万只,N95口罩8000个,75%酒精消毒喷雾1800支,医用防护服2000件;西班牙深圳总商会捐赠一次性医用口罩5万个……连日来,多个海外社团和侨领发动海外华侨华人,通过各种渠道为深圳防控疫情筹集并捐赠了大量医疗防疫物资。据不完全统计,截止2020年2月11日,累计筹集捐赠了一次性医用或民用口罩48.67万个;N95口罩2.892万个;防护服6550套;医用手套10.22万个;75%酒精消毒喷雾1800支。
海外侨社团捐赠深圳防控物资统计表


备注:排序以捐赠时间先后为序。
为了保证捐赠物资能迅速、顺利送抵深圳,市委统战部(市侨办)还联合深圳市红十字会、深圳市慈善会、深圳市捐助中心建立了捐赠物资运送工作群,力求每批防控物资能够第一时间送抵深圳。

记者了解到,为了进一步延伸海外募集动员工作,市委统战部(市侨办)还与市国药集团建立了海外采购工作群,借助深圳市海外交流协会国内外理事和海外侨胞力量在海外寻找防控物资资源,先后通过美国、多米尼加、新西兰、瑞典、西班牙、瑞士、土耳其等国侨领对防控物资协助海外采购。

经过广泛发动,目前募集的防控物资还在不断增加,海外社团以及广大侨界人士情系家乡的爱心还在不断汇聚,他们充分发挥海外侨务资源优势,为解决深圳和其他城市防控物资紧缺问题作出了侨界应有的贡献。

“蚂蚁搬家”买口罩“单亲母亲捐出生活费” 暖心故事不断上演
《惊险!泰国深圳总商会支援深圳的10万口罩在泰国禁令前上了飞机!》2月5日,读特APP发出的稿子引起了社会各界的极大反响。实际上,除了泰国深圳总商会,在海外社团和侨领全球募集物资驰援祖国过程中,许多暖心故事不断上演。
“这次,我们捐赠的口罩,得来不易,完全靠‘蚂蚁搬家’找回来的!” 阿联酋深圳经贸文化促进会会长张钦伟说。

张钦伟告诉记者,在迪拜有很多从深圳走出去的企业家,一听说祖国发生疫情,防控物资紧缺,都坐不住了。“一开始,我们从迪拜采购口罩,但是很快发现,迪拜的口罩都被采购完了。后来,我们又通过一些会员单位,到沙特去采购。”而整个采购过程,被张钦伟形容为“蚂蚁搬家”——大家到沙特,一家家药店、医疗机构去询问、采购。最让张钦伟感动的是,有部分医疗机构听说是要捐赠给中国防疫用的,优先把口罩让给了他们。就这样,张钦伟和小伙伴们幸运地买到20万个N95口罩,并辗转沙特航空、阿联酋航空、土耳其航空,于2月8日抵达广州。
张钦伟说,到处搜罗、买口罩不容易,但是大家“比做生意还有干劲”:“背靠强大祖国,我们在海外才能更好地发展,因此,当祖国有需要的时候,我们就应该挺身而出,尽我们的微薄之力。”
目前,清远、云浮、重庆等城市都有相关部门找到促进会,希望能帮忙对接采购防疫产品。张钦伟说,只要有需要,他都将尽力而为。
当发现祖国防疫物资短缺时,多米尼加投资促进会主席龙佳首先想到在加拿大采购,但是很快她发现加拿大的采购同样遇到了缺货困难。由于多年来她坚持在多米尼加开展慈善活动,有一定的社会关系。因此,她立即联系国米尼亚的医疗集团,最终找到20万个医用口罩货源。
与此同时,龙佳也在华人华侨中发起了募捐。 “我们一发出募捐的信息,加拿大的华侨纷纷响应。短短一天半,就有90多个人捐款。”而最让她感动的是,一名在加拿大的华侨,是单身母亲,带着三个孩子,经济条件也不富裕,但是仍把有限的生活费捐了出来。
5日,20万个口罩从多米尼加共和国发往深圳,用于深圳防疫一线和武汉协和医院、第九人民医院等单位的防疫工作。
虽然已经捐赠了1万个N95口罩和2万个一次性医用口罩,冯冠华还在继续给他国外的朋友们打电话,到处募集防控物资:“如果这些防疫物资能帮助祖籍国和家乡的兄弟姐妹渡过难关、战胜疫情,花再多的钱我们也乐意。”
来源:读特







