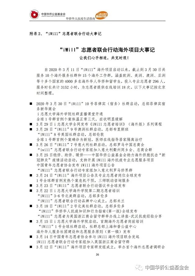
新冠病毒肺炎疫情正在全球肆虐。病毒不分国界,援助跨越国界。侨联组织作为归侨侨眷和海外侨胞的娘家,为侨服务责无旁贷。为此,中国华侨公益基金会支持“iWill 志愿者联合行动”专家组,汇编了《华侨华人抗疫生活指南(2020第二版)》,阐释了疫情在不同发展阶段的特点和需要注意的事项,个人和家庭如何自助,在居家时段做好科学防护,如何邻里守望、团结互助;如何正确寻求他助,链接外部资源。希望为广大侨胞的抗疫生活提供指导和借鉴,我们也将根据疫情发展和侨胞的需要,持续更新本指南。让我们心手相连,共克时艰!































来源:中国侨联







