地饶物丰的泰国素有东南亚移民枢纽之称。历史上,泰国是中国移民下南洋的重要目的地,当地政府和王室始终善待华人。根据美国学者施坚雅教授的估算,1947年泰国华侨华人总数为212.4万,约占泰国总人口的12%。20世纪五六十年代,受制于冷战特殊的历史环境,中国前往东南亚的移民活动基本断绝。20世纪70年代后,随着中泰建交与中国改革开放的实施,国人前往泰国的移民活动逐渐恢复,移民规模不断扩大。进入21世纪,泰国中国新移民数量快速增长,其规模已逾50万人,泰国已成为东南亚地区中国新移民的主要聚集地之一。大规模中国新移民的到来,为泰国华人社会注入了新的活力,他们在促进泰国经济社会发展与中泰交往合作中扮演着重要角色,其在当地的社会适应与跨国实践也引起了越来越多的学者关注。
学术界对泰国中国新移民的研究主要聚焦移民过程与动因、移民特征、移民构成、移民对泰国社会的影响等方面。就视角而言,这些研究既有宏观探讨,也有微观的个案分析;就移民类型而言,中国留学生、新移民商人及退休移民群体等得到学者们更多的关注;就地域而言,相关研究主要关注清迈等泰国北部地区和曼谷地区的中国新移民。以上成果不乏真知灼见和学术亮点,对本文写作具有重要参考价值和启示作用。不过,既有研究也存在一些不足:其一,对泰国中国新移民构成与类型的分析仍不够系统和全面;其二,社团组织建立与发展是泰国中国新移民群体社会适应的重要体现,对其研究仍较为薄弱;其三,跨国性作为泰国中国新移民最显著的特征,既有研究缺少对新移民跨国实践及其对国家间关系影响的深层关注。
有鉴于此,本文力图较为全面地阐述泰国中国新移民的类型与现状;进而论述泰国中国新移民社团的形成和发展,分析社团成立与运作对于移民个体和群体发展的重要社会资本价值;最后,从国家间关系视角出发,运用跨国主义理论分析泰国中国新移民跨国实践的动力、政策环境、行为领域和影响,以期呈现新移民、泰国、中国三者互动的整体图景。
一、中国新移民的主要类型
20世纪70年代后,中国国门逐步打开,部分归侨侨眷获准前往泰国探亲,其中部分人员滞留下来,成为最早一批新移民,这部分人主要来自潮汕地区。至八九十年代,中国新移民群体不断扩大,大陆移民借助旅游、劳务、探亲等方式前往泰国。与此同时,伴随着台湾当局“新南向政策”的实施,大量台商及其眷属移居泰国。21世纪后,在“走出去”战略和“一带一路”倡议的推动下,中泰各领域合作全面推进,中国新移民开始大规模进入泰国,新移民社区开始出现,如曼谷辉煌区的巴差拉挽聘路(Pracharat Bamphen Road)等。目前,中国新移民主要分布在曼谷都会区以及罗勇、清迈、清莱、普吉、尖竹汶府等旅游业及经济快速增长的省份,大体可以分为如下四种类型。
(一)商业(投资)移民
商业(投资)移民主要指因经商而居住在泰国的中国企业家、中小企业主、自雇人士、公司高管及其眷属。经贸与移民的互动是商业移民的重要特征。一方面,中泰经贸关系的发展,创造了商机与市场需求,带动了中国企业及商人前往泰国开展经营活动;另一方面,大量中国商业移民进入泰国,又进一步促进了中泰双边贸易与投资的发展。
泰国是东盟第二大经济体,对外开放较早,社会总体稳定,经济政策透明度和贸易自由化程度较高,基础设施较为完善,营商环境和条件位列发展中国家前列。同时,泰国地处东南亚中心位置,区位优势明显,是域外企业进军东南亚市场的重要跳板。凭借上述优势,泰国吸引了大量来自全球各地的投资者和贸易商人,其中包括众多来自中国的企业和商人。
率先进入泰国市场的,是来自中国台湾地区的企业和商人。20世纪80年代中后期,随着台湾岛内生产成本提升以及外汇管制放松,台湾地区企业开始大规模前往泰国投资兴业。至2012年,台湾地区累计核准对泰投资20.43亿美元,移居到泰国的台商及其眷属大约有14万人左右。与台湾地区相比,大陆企业前往泰国投资进程较慢。20世纪八九十年代,大陆企业开始前往泰国投资,但以国有企业为主,投资项目少,投资规模不大,来自大陆的商业移民数量亦不多。进入21世纪后,伴随“走出去”战略的深入实施,越来越多的大陆企业前往泰国投资。2013年,“一带一路”倡议提出后,泰国作为“一带一路”重要沿线国家,成为中国开展对外经贸合作的重要市场,两国双边投资贸易掀起新的高潮。截至2023年末,大陆对泰投资存量为126.57亿美元,与之相伴的是,数以万计的大陆商业移民涌进泰国。
在泰中国商业移民经营范围广泛,涵盖制造、贸易、工程建设、银行、保险、运输、农业、医药、媒体、旅游服务等各个行业。就投资区域分布而言,首都曼谷和第二投资区的北柳、春武里、罗勇等12府,是中国移民在泰投资的主要集中地。此外,泰国北部的清迈也受到中国商业移民青睐,主要投资领域包括度假酒店、住宅开发、建筑、商品批发、零售等。
(二)教育(留学)移民
教育(留学)移民主要指从小学至大学阶段的各类中国留学生及其陪读家庭成员。近20年来,伴随着国内教育竞争加剧和家庭收入水平的提高,越来越多的中国学生选择出国接受教育。泰国是东南亚重要的教育中心之一,教育国际化程度较高,地理位置上毗邻中国,留学成本较低,因此成为中国学生的热门求学目的地。
泰国的中国留学生大体可以分成两类:一类是在泰国国际学校接受基础教育的中小学生,另一类是在泰国接受高等教育的大学生。其中,泰国国际学校办学水准较高,重视与欧美及日、澳、中、韩等地教育接轨,提供了较多元的课程体系,学费相对低廉,能够满足包括中国在内的国际学生的各类需求。2011年,泰国国际学校有133所;2022年,猛增至235所,主要分布在曼谷、清迈、普吉、芭提雅等地,国际学生数量达6.9万。泰国新加坡国际学校(SISB)是该国最大的国际学校之一,主校区位于曼谷,2023年,学生数量为3284人,较2022年增加约25%,其中外国学生为715人,68%来自中国。在清迈,国际学校招收的持全日制学生签证的中国学生从2017年的1400人增至2019年的2000人,跟随这些学生到来的还有数以千计的陪读家庭成员。2022年,多家清迈国际学校的中国学生人数占比高达40%。在高等教育方面,泰国大学在政府持续多年的政策引导下,课程体系国际化取得较大进展,设有国际招生项目、与国外大学合作的联合学位项目及交换生项目,吸引了大批中国学生赴泰深造。据泰国高教部统计,2013年,在泰国大学留学的中国学生为4228人;2023年,该数字猛增至23457人,占泰国大学留学生数量的55%。
(三)劳务和技术移民
劳务和技术移民主要指在泰国企业和公司的中国雇员、中方企业外派人员、教育机构中国员工(含国际中文教师中国志愿者),以及来自中国的各类自由职业者、专业人士及劳工等。
20世纪八九十年代,前往泰国的新移民多为从事劳动密集型行业的务工人员,其中有不少是中国企业承包工程派出人员和对外劳务合作人员。据中方统计,1995—1999年,累计在泰从事承包工程和劳务的中国人数量为10629人。21世纪后,除传统的劳务输出人员以外,赴泰的各类专业和技术移民逐渐增加,职业身份也更加多元。他们当中既有中资企业技术工人和管理人员,也有与中国有经贸合作关系的本土和跨国公司的雇员;既有从事教育和语言类工作人士(如中文教师、志愿者、翻译),也有酒店、旅行社、贸易、房产公司职员,还有各种文化艺术从业者(如音乐人、书法家、作家)等等。与20世纪八九十年代的劳务移民相比,这一群体的学历层次和收入水平明显提升。
近年来,伴随着互联网与数字经济的兴起,以及腾讯、阿里巴巴、京东等中国互联网和电子商务企业纷纷进军泰国市场,在泰从事互联网开发运营、电商物流、媒体制作、跨国商务与法律咨询的中国新移民日益增多。根据泰国劳工部的统计,2015年,在泰持有专业和技术职业工作许可证的中国人共有24083人;2023年,该数字已增加至41537人,占总数的22.17%,超过日本、菲律宾等国,位列第一。此外,中泰合作的工业园区和大型中资企业工厂是中国劳务和技术移民的主要集中地。例如,由中国华立集团与泰国安美德集团共同合作开发的泰中罗勇工业园,已有200余家中国企业落户投资,园区内有泰国员工4.5万余人,中国员工5000余人。国际中文教师志愿者也是新移民的重要来源。2002年,中泰两国教育部就中文教育等开展合作;次年,国家汉办以泰国为试点派出首批21名志愿者;截至2023年,累计有21批志愿者共2万余人次在泰国大、中、小学开展中文教育,足迹遍及70多个府。志愿服务结束后,许多志愿者选择留在泰国工作和生活。
(四)生活方式移民
与前述三种移民类型相比,生活方式移民的区别在于移民的动机不是就业、教育以及获取经济、商业利益,而是寻求舒适生活,提高生活质量;移民的目的地也并非发达国家或地区,而是景色宜人、环境舒适、生活成本较低的地区。
泰国是国际著名的度假旅游胜地,风景秀丽,自然环境良好,文化包容开放,物价和住房成本较低,同时泰国签证政策宽松,中泰关系长期稳定,两国文化相似,几乎不存在排华的社会基础。这些因素让诸多寻求改变生活方式的中国人移居泰国。曼谷、清迈、普吉、芭堤雅、华欣等旅游城市一直是世界各国生活方式移民的热门选择。例如,泰国的第二大城市清迈,素有“泰北玫瑰”的美誉,它位于该国北部群山之中,环境优美,生活节奏慢,是一个未受工业污染的绿色城市,加上交通便利,临近云南,每天有十余个航班飞往中国各大城市,因此备受中国新移民的青睐。
从中国前往泰国的生活方式移民大体可分成两类:“休闲移民”和“退休移民”。前者主要指未退休但为寻求安逸、舒适、慢节奏生活而移居泰国的中国人,后者指的是已退休并前往泰国养老的中国人。“休闲移民”们大多来自中国的大中城市,经济条件较好,他们当中相当一部分属于自由职业或远程工作者(数字游民),职业分布十分多元,如民宿或餐饮自雇人士、程序员、撰稿人、编剧、译者、设计师、网络销售、网红博主等等;还有一部分移民并未就业,处于职业的空窗期或转换期。2024年,泰国政府推出了专门针对数字游民的DTV签证,该签证对于居留时间、入境次数及家属携带的规定较为宽松,为中国数字游民移居泰国提供了更为便利的条件。
根据《国际生活》杂志发布的全球退休指数报告,泰国长期入选最适合退休人员居住的国家。2023年,在全球适合外国人退休的国家中,泰国排名第9位,在亚洲国家中位居首位。此外,泰国退休签证的申请条件较其他国家更为宽松,只需年满50岁及银行存款超过80万泰铢。2022年,泰国政府又针对退休人士推出了长达10年的长期居留签证。宜居的环境、便捷的退休签证以及较高水准的医疗保健,吸引了数以万计的外籍退休人士来泰养老生活。数据显示,2018年,共有72969名外籍退休人士居住在泰国;持有泰国退休签证的中国移民从2012年的1027人增加到2019年的5864人。未来,随着中国老龄化的加剧,前往泰国的中国退休移民人数将呈现增长态势。
除上述四种类型的移民外,泰国还存在少数非正规中国移民。主要包括三种情形:非法入境、逾期滞留和非法务工。这三种情形可能同时发生,也可能只有其中一种。具体而言,中国移民非法入境泰国,一般是借道缅甸、柬埔寨等周边国家或从海路偷渡入境,有的由蛇头带入,有的则是被诱骗拐卖入境。逾期滞留是指中国移民以探亲、旅游、工作等合法名义入境,签证到期后非法滞留在泰国。
20世纪90年代,泰国非正规中国移民数量相对较多,大约有10万人。随着中国经济腾飞和居民生活水平的稳步提高,近10年来泰国非正规中国移民数量已经明显减少,但偷渡、非法滞留的现象依然存在,非法务工问题较为突出。一方面,泰国政府注重保护本国公民就业,在法律上对外国人可从事的工种进行限定,对企业可雇用外国员工的比例和人数加以限制;另一方面,当地雇主为降低用工成本,更倾向于雇用熟练、高效的中国工人,特别是在建筑和装修行业。因此,一些中国劳工心存侥幸,以旅游签证或落地签的形式入境泰国,在未获工作许可的情形下在当地就业。近年来,有关中国移民在泰非法务工案件时有见诸报端。例如,据媒体报道,2023年6月和12月,在泰国巴真武里府和普吉府,共有93名中国劳工因非法务工被有关当局发现并处理。
二、新移民社团的兴起及其社会资本价值
(一)新移民社团的建立与发展
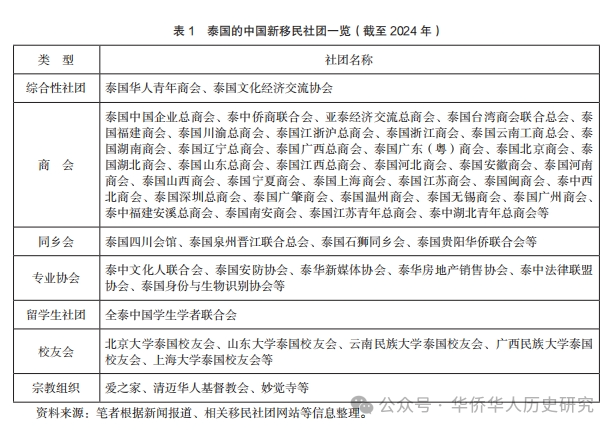
随着泰国中国新移民数量不断攀升,组建社团、共谋发展的呼声日益高涨,泰国新移民社团顺势而生。新移民社团的建立主要包括以下四个原因。第一,新移民初到陌生环境,在生活、学习、就业以及商业经营过程中难免遇到各种困难,需要一个组织平台来抱团互助,维护自身权益,而泰国传统华人社团对于新移民所能提供的协助相对有限。第二,新移民的来源更加多元,不再局限于广东、福建等传统侨乡,他们当中有许多来自中国内陆地区或北方省份,需要成立属于自己的地缘性社团。第三,在讲究资历的泰华社会中,新移民精英抵泰时间较短,资历较浅、经济实力相对有限,在传统华人社团中他们深感难有作为,也难以跻身社团的领导层。因此,许多新移民精英希望成立新的社团以施展抱负。第四,为扩大对外商贸、加强引资引智,祖籍地相关部门积极推动海外商会和同乡会的建立,成为新移民社团建立的重要外部因素。如泰国广东商会便是在广东省贸促会的指导和推动下于2016年在曼谷成立的。
20世纪90年代成立的泰国台湾商会,是最早的中国新移民社团之一。彼时赴泰投资的台商日益增多,为了守望相助、联络乡谊,时任泰国台湾会馆工商部负责人的余声清发起成立泰国台湾商会,获得了台商的积极响应。泰国台湾商会于1992年10月20日成立,并于1993年4月正式获得泰国政府法人组织登记,该社团现已更名为泰国台湾商会联合总会。21世纪后,各类大陆新移民社团开始如雨后春笋般涌现。其中,较具有代表性的社团有泰国华人青年商会、泰国中国企业总商会、泰中文化人联合会、全泰中国学生学者联合会等。同期成立的其他新移民社团还有泰国四川会馆暨川渝总商会、泰国福建商会、泰国江浙沪总商会、泰国云南商会、泰国湖南商会等。

2013年,“一带一路”倡议提出之后,泰国中国新移民社团的发展进入加速期。首先,社团的数量快速增长。据估计,当前泰国中国新移民社团已逾百家;就来源地而言,泰国新移民同乡会或商会已经覆盖中国20多个省份,温州、深圳、广州、无锡、安溪、石狮、南安等市县级商会也相继在泰国成立。其次,新移民社团的类型更加多元,除原有的同乡会、商会、留学生组织外,泰华新媒体协会、泰华房地产销售协会、泰中法律联盟协会、泰国身份与生物识别协会等新移民专业协会也纷纷成立,中国大学校友会和新移民宗教社团也逐渐增多。另据资料显示,清迈共有三个以新移民为主的宗教组织,分别是2009年成立的华人基督教会“爱之家”、2015年成立的清迈华人基督教会以及2016成立的佛教团体“妙觉寺”。第三,新移民社团的规模和影响力进一步提升。一些实力较强的新移民社团,购置了办公场所,不断健全组织机构,社团运作日趋规范化。例如,泰国华人青年商会的会员数量从创会初期的不足百名会员,增加至目前的2000余位会员,其领导层就职仪式由泰国政府高官、中国驻泰大使、泰国中华总商会主席共同主持,表明该商会已获得泰华社会及中泰两国政府的认可。
历经30余年发展,新移民社团已成为泰国中国新移民团结互助、共谋发展的重要载体。新移民社团还呈现出两个重要特征:一是商会占社团总数的比重大,这反映了在中泰经贸关系迅速发展背景之下,新移民商人群体扩大以及抱团谋求发展的巨大需求;二是社团的宗旨与功能具有明显的拓展与调整。纵观新移民社团章程,其宗旨多强调增进中泰交流合作,深化两国友谊,凸显了其作为中泰联结重要纽带的特性。然而,需要指出的是,新移民社团虽持续壮大,但其可支配的经济与政治资源仍不及泰国中华总商会、潮州会馆、泰国工商总会等历史悠久、积淀深厚的传统社团。
(二)新移民社团的社会资本价值
“社会资本”是社会科学的重要理论分析视角。一般认为,最早对社会资本概念进行系统阐述的学者是法国社会学家皮埃尔·布尔迪厄。他认为,社会资本是实际的或潜在的资源集合,这些资源与群体成员资格身份有关,是一种持续的、制度化以及相互认识和认可的社会关系网络。此后,科尔曼、帕特南、波特斯、林南等学者对社会资本概念与分析方法进行了拓展和完善。科尔曼从功能的角度进行界定,认为社会资本是个人拥有的社会结构性资源,表现为人与人的关系,通过社会关系的投资可以积累和增加社会资本,而是否拥有社会资本决定了人们是否可能实现某些既定目标。帕特南进一步丰富了社会资本解释,认为社会资本是指社会组织的特征,诸如信任、规范以及网络,它们能够通过促进合作行为来提高社会效率。波特斯则强调社会资本是行动者在网络或更广泛的社会结构中获取稀缺资源的能力。林南认为,社会资本是期望在市场中得到回报的社会关系投资,是在目的性行动中获取或动员的、嵌入在社会结构中的资源。上述学者们对社会资本定义的视角不同,但基本都认可社会资本是一种有用的、来自社会关系网络的资源,“信任、规范、身份认同、互惠合作、价值观念”等可以被看作是这种资源的表现形式,或被视为转化为社会资源的机制,通过对社会网络资源的获取,有助于行为目标的实现以及群体效率和社会治理水平的提升。
作为中国新移民在居住国的社会关系网络核心之一,社团是新移民联络乡谊、休闲康乐、交流互助的重要平台,是链接中泰两国政府与社会的重要载体,在促进新移民事业发展与社会融入方面扮演着重要角色,对新移民个体成员及整个群体都具有重要的社会资本价值。
1.个体层面
新移民个体组建或加入新移民社团后,依托社团运作所获得的社会资本效益主要体现在以下四个方面。一是社交网络拓展。新移民社团经常组织各类联谊聚会、节日庆祝、文体活动等,社团成员借此可以结识不同背景的专业人士、商业伙伴,从而扩大社交圈层并积累人脉。二是资源互助与信息获取。新移民社团作为新移民之家,在社团成员遇到经济和生活困境时,可通过提供经济援助缓解成员财务压力,帮助他们渡过难关。此外,社团通常建有微信群、网站公告栏等信息平台,并提供咨询服务,可以帮助成员快速获得所需信息与资源,避免信息不对称带来的困扰。三是技能提升。新移民社团通过举办专业知识讲座、职业培训以及开展创业指导等,帮助社团成员提升职业技能和行业素养。四是情感支持。社团通过举办各种丰富多元的活动,可以减少成员的孤独感,增强其社会适应能力。
与一般社团成员相比,社团领导层因其对社团成立和运作投入了更多的物质和社会资源,有望获得更大的社会资本效益。诚如美国学者波特斯所言,社会成员之所以在社会资本方面分配不同,是因为他们所处的社会网络特征不同,也就是他们嵌入网络中的程度或类型不同。新移民社团的领导层,借助社团运作以及对成员提供帮助,获得成员的认可和信任,进而提高个人声誉;通过参与社团的管理和资源分配,增强了其作为领导人的权威;同时,因对社团发展、移民群体以及社会的贡献,可以获得中泰两国政府、当地社会的肯定和认可,扩大了自身社会影响力。此外,社团领导层还可以借助社团平台,与中泰两国政府官员、社会组织、精英人士建立联系,有效提升其社交网络的质量与层级。
2.群体层面
新移民社团的建立与功能发挥对于整个新移民群体也会产生重要的社会资本效益。
一是有助于构建更为紧密的新移民社会网络,增强群体的凝聚力。新移民社团广泛吸纳会员,借此连接数以万计的新移民家庭和企业,构建起庞大的新移民社会网络,并且伴随着新移民社团数量和相互联系的增加,这种社会网络密度进一步拓展。此外,新移民社团经常举办与中华文化相关的活动,也有助于增强新移民的文化认同感,进而提升群体凝聚力。
二是有助于整合力量,维护群体权益。新移民个体的力量相对有限,但社团可以整合力量,以集体行动来表达诉求。如泰国华人青年商会长期与泰国政府经济、移民部门保持密切联系,就投资贸易政策、移民居留等议题进行咨询沟通,争取有利的政策空间。此外,新移民社团是移民个体与中国驻泰使领馆的联系纽带,面对自然灾害和健康危机等,新移民社团可以在紧急情况下快速响应,提高群体抗风险能力。如在新冠肺炎疫情期间,新移民社团成为使领馆的重要帮手,在宣传抗疫政策和知识、筹集和分发抗疫物资方面发挥了重要作用,帮助新移民度过了疫情危机。
三是有助于加强外部联系,拓展群体资源。新移民社团通常会聘请泰国政府高层和各界精英担任社团的顾问、名誉会长等职务,借此连接泰国主流社会,增强了新移民群体获取当地资源的能力。泰国中华总商会同业公会联谊会涵盖泰国各主要行业,是泰华行业组织重要的信息沟通平台。截至2024年,已有40余家新移民社团获准加入泰国中华总商会同业公会联谊会,以此建立与泰国传统华人社会的机制化联系,从而拓展新移民群体的经济资源。
四是有助于群体规范构建,促进社会融入。新移民社团章程的宗旨或入会条件,一般都要求成员遵守泰国法律法规,无违法、违规记录,并就违反章程行为规定了相应处罚办法。随着越来越多新移民加入社团,这也在一定程度上提升了新移民群体的信任水平,促进了互惠合作。此外,新移民社团还通过举办跨文化的交流活动,增进了新移民与主流社会的互动,促进了文化隔阂的消弭;通过积极开展慈善捐赠、志愿服务等活动,回馈当地社会,改善了新移民群体的形象,提高了主流社会对新移民群体的认可度和接纳度。
三、联结中泰:中国新移民的跨国主义实践
所谓“跨国主义”,一般指国际移民与祖(籍)国之间的社会关系和跨境行动,是“移民在祖籍国与移居(接收)国之间所建立并维系的多层社会关系的动态过程”,在实践上体现为移民个体或组织行动者有规律的、经常性的、正式的、多元的跨国参与,即在经济、政治或社会文化等方面有显著意义的跨境活动。泰国的中国新移民与祖(籍)国长期保持密切联系,其跨国主义实践十分活跃,对中泰关系以及两国经济社会发展做出了积极贡献,同时,这种跨国主义实践对新移民自身的发展、认同以及社会适应等也产生了重要影响。
(一)跨国主义实践的动力与政策环境
1.行为动力
作为第一代移民,新移民与祖(籍)国有着与生俱来的联系,他们多数在中国出生成长,许多亲属仍在中国生活,故土情结深厚;他们也大多在中国接受教育,受到中华文化熏陶,其中许多人仍持有中国护照,其文化和国家认同在很大程度上仍然指向中国。这种情感和认同因素是构成新移民跨国行为的主要动力之一。
利益需求也是推动新移民跨国行为的重要动力。中国是世界经济的重要引擎之一,拥有超大规模的消费市场、优质的商品供给、稳定的产业链和供应链,与中国保持经济业务往来符合新移民的经济利益,有助于他们分享中国的经济红利。中泰关系的好坏事关中国新移民的切身利益,深刻影响其在泰国的生存发展环境。因此,他们乐见中泰友好合作,并愿意为之付出努力。同时,新移民精英对中泰交往的参与扩展了自身社会网络,成为他们累积社会资本的重要来源,而这些社会资本将助力新移民精英在中泰两国获得更多商业机会和经济利益。
2.政策环境
中泰两国政府对于中泰关系发展都给予高度重视。中国将泰国视为促进地区局势稳定的积极力量和国际事务中共同维护发展中国家利益的合作伙伴。泰国则肯定中国在促进地区局势稳定和经济发展中的作用,将发展泰中关系作为其亚太外交关系中的重点。因此,两国政策沟通与政治互信一直保持较高水平。2012年,两国建立全面战略合作伙伴关系;2017年,中泰签署关于共同推进“一带一路”建设谅解备忘录;2022年,习近平主席访问泰国,双方发表了《中泰关于构建更为稳定、更加繁荣、更可持续命运共同体的联合声明》,并签署两国战略性合作共同行动计划;2024年,中泰签署互免签证协定,双方正式进入“免签时代”。中泰关系的顶层设计为中国新移民的跨国主义实践创造了良好的外部环境。
此外,中国政府历来将海外移民视为国家发展的重要力量之一。在具体政策上,重视发挥侨资侨智优势,服务国家高质量发展;鼓励侨胞在住在国与中国的友好合作中发挥积极作用,维护和促进国家统一;引导侨胞传承和弘扬中华优秀文化,促进中外文化交流。泰国政府将中国新移民视为对华交往的重要民间渠道,乐见他们在中泰合作中发挥积极作用,同时期待中国新移民能够引进更多资金技术,服务泰国的经济社会发展。正如时任泰国总理巴育在给泰国华人青年商会的贺函中所言:泰国华人青年商会作为促进泰中两国贸易、投资和旅游的平台,在推动国家经济可持续发展、支持社会慈善与福利事业中发挥了重要作用,希望商会能够加强与政府合作,促进泰中两国关系持久稳定的发展。总而言之,中泰两国政府对新移民在中泰交往合作中的跨国角色均持积极态度。
(二)跨国主义实践的领域
与早期出洋谋生的老移民相比,泰国中国新移民具有较高的文化水平,而新移民社团的兴起,则为他们的跨国主义实践提供了重要的组织载体。近30年来,国际交通、通信技术的高速发展,为新移民的跨国主义实践创造了前所未有的有利条件。中泰交通无论是在陆路、海路、还是航空运输方面,均比以往更加高效和便捷。以航空为例,1980年,中泰签署民航协定,中国开通第1条前往泰国航线;90年代初,双方航线增至5条;2017年,中国直飞泰国航线已猛增至175条,运力达1062.7万座。互联网与信息技术的发展,拓展了新移民与祖(籍)国联系的渠道和交往频率。数字经济与电子商务的兴起,则大大增加了跨国商业机会,有效降低了交易成本。在上述有利条件下,中国新移民主要围绕以下三个重点领域展开跨国主义实践。
1.经济领域
新移民的商业精英十分注重与国内企业、商业协会、政府机构的互动,积极构建多维度的跨国商业网络与联系机制。他们或是在国内设有企业分支机构,或是借助新移民商会在国内建立代表处,以此拓展跨国商业网络。如泰国华人青年商会先后在深圳、温州、北京、上海、西双版纳、广州等地成立代表处,服务会员在中国的商业活动。为了扩大与国内的商业联系,许多新移民商会还与国内商会签署友好商会协议,定期互访,以实现信息共享,加强商业合作。祖籍地政府的商务、侨务部门亦看重新移民企业家的跨国角色,与新移民商会共建驻泰联络机构,由新移民商会的领导人担任联络代表,负责具体工作,助力家乡招商引资和企业出海。近年兴起的各类“祖籍地—泰国”经贸对接洽谈会、投资推介会、商品展览会等,均有新移民商会或企业家的参与。


在具体跨国经营活动中,新移民是中泰贸易投资的重要实践者和促进者。新移民贸易商熟悉中泰两地商品和消费市场,拥有联结住在国和祖(籍)国的商业网络,有助于降低信息搜寻成本,寻求更多的潜在伙伴,从而增加贸易机会,促进中泰贸易发展。自2013年以来,中国连续11年成为泰国第一大贸易伙伴,其中当有中国新移民的一份贡献。在投资领域,除自身的跨国投资外,新移民企业家也是中国企业出海的重要伙伴和泰国吸引中资的重要力量,他们熟悉泰国的投资环境,又了解中国企业运作模式,可以协助中国企业跨越投资壁垒,有效降低因两国制度差异造成的交易成本,促进中国企业对泰投资。
2.政治领域
新移民在政治领域的跨国实践也值得关注。由于泰国对外来移民入籍实施严格的限制,许多中国新移民保留了中国国籍,他们与中国驻泰使领馆互动频繁,定期举办各种活动,邀请中泰两国政府官员参加,成为增进两国官员沟通交流的重要渠道。他们依托企业和社团组织,热情接待中国的政府出访团,为访问的顺利完成提供各项支持。
除了参与中泰政治交往外,新移民也十分关注中国发展进程,积极维护和促进国家统一。为密切海外侨胞与全国政协的联系,自2001年开始,全国政协开始邀请海外侨胞列席政协大会,如李桂雄、蔡崇通、邝锦荣等新移民侨领都曾受邀列席会议,为国家发展建言献策。受邀担任地方各级人大、政协列席代表的泰国中国新移民精英数量多达数十位。此外,许多新移民精英还担任各级侨联、致公党的海外委员,畅通与国内沟通渠道。据泰中侨商会的统计,该会成员中有8人曾担任全国政协、各省市政协委员;担任、青年委员会、各省市侨联委员的有18人。大陆新移民是泰国中国和平统一促进会总会的主要骨干,现任执行会长、秘书长及多位副会长均由大陆新移民担任。该统促会自2001年成立以来,通过多种方式反对台独等分裂势力,维护中国主权和领土完整。此外,泰国华人青年商会等新移民社团也常常就相关政治议题表达立场,引导当地舆论,维护中国利益。
3.文化社会领域
新移民经常参加泰国华人社区举办的中华传统节日庆典以及华人民间信仰活动,以此扩大与传统华社的联系并维持自身的文化认同。其中,来自传统侨乡的新移民更热衷于参加此类活动。此外,由于中泰交通日益便利,新移民也常常返乡参加各种文化民俗、宗亲联谊活动,开展慈善教育捐赠,助力家乡社会发展,以此维系与祖籍地的文化和情感联结。
新移民是中泰文化交流的促进者,他们依托自身企业或社团,热情接待中国文化访问团、艺术表演团体,在泰举办或资助各类中华文化演出和展览活动,推动中国文化在泰国的传播。与此同时,新移民在跨国实践中也将泰国艺术、影视剧、餐饮等文化元素带回中国,增进了中国民众对泰国文化的了解。例如泰中文化人联合会,以促进泰中两国文化、艺术事业的交流、合作与发展为宗旨,与中国文化艺术部门保持密切交往,常年举办中国文艺演出、书画展览等,与中泰各大学合作开展学术交流,增进了两国文化交流互鉴。
除此之外,新移民也积极支持中文教育在泰国的发展,如常年资助泰北华校、组织学生参加世界华人学生作文大赛,承办“水立方杯”海外华裔青少年中文歌曲大赛(泰国赛区)等。2023年,新移民还创办了第一所以中国课程大纲为教学标准的国际学校,即泰国中国国际学校。值得一提的是中泰文化交流标杆人物——李桂雄,他与中国中央电视台合作,成立泰国中文电视台(TCTV)并于2008年正式开播,电视信号覆盖泰国等25个国家和地区,节目主要以中文会话附泰文字幕的方式播出,同时兼有泰文会话以及潮州话、客家话等地方方言节目。该电视台的成立在中泰文化交流史上具有重要意义。
总之,一方面,新移民的跨国实践对中泰政经关系的发展具有积极意义;另一方面,在实践过程中,因长期与祖(籍)国保持密切的经济、文化、社会联系,新移民群体的认同与身份趋于多元性,其发展模式可能不是简单的“落地生根”或“落叶归根”,而是介于两者之间,或者如李明欢教授所言的“逐梦留根”。新移民精英的跨国实践特别是对中泰交往的参与,不仅给他们带来了直接的经济利益,也促进了其社会资本的积累。新移民精英受邀参加两国间各种外事活动、重要庆典,与政府高官、社会名流会晤,经媒体报道之后,提高了自身的知名度和影响力,他们也因为对中泰交往的贡献被授予各种荣誉头衔,这些都极大拓展了新移民精英的象征性资本,这一特殊资源可外化为一种吸引力和安全感,尤其是对于那些意图与之建立社会关系的人们。上述社会资本经过转化之后便可形成重要的经济资源,正如李桂雄先生所认为的“路通财通,名有了,利迟早会来;名是因,利是果”。
四、余论
大规模中国新移民的到来为泰国华人社会注入了源头活水。新移民与生俱来的中华文化元素及其与传统华社的互动,在一定程度上延缓了当地华人族群文化式微的速度。与此同时,新移民的经济活动催生了巨大的华文需求,他们对泰国华文教育的推动也有利于当地华人意识的增强。同时,作为外来族群,中国新移民为了适应泰国社会,一直在不断进行本土化调适,包括泰语的习得和使用,日常生活与人际关系的在地化,跨国婚姻的增加乃至宗教信仰、生活习俗的转变等等。随着时间的推移,中国新移民的事业、家庭、财产逐渐与当地产生更加密切的联系,在泰国寻求机会扎根下来将逐渐变成许多新移民的现实考量。
建立社团是新移民加强相互联系,实现守望相助,共同应对挑战与机遇的必然要求。经过30余年的发展,中国新移民社群涌现出一批充满活力、具有社会影响力的社团。不过,新移民社团的发展也存在一些问题,如部分社团的运作高度依赖社团的创办者或领导者个人,一些社团存在制度化建设不够、组织过于松散、凝聚力不足等问题,如何加强社团规范运作是未来的努力方向。
跨国性是中国新移民最显著的特性之一。泰国中国新移民兴起于中国崛起时代,得益于全球化与中泰关系的全方位发展。华人因素不是泰国社会和中泰关系的敏感议题,因此与其他东南亚国家相比,泰国的中国新移民进行跨国实践有着更为宽松的环境。新移民跨国实践在助力中泰关系发展的同时,对自身的生存发展也起着至关重要的作用。对于新移民而言,跨国实践已成为他们寻求资源最佳配置,分享中国发展红利,有效提升经济、人力、社会资本投资收益的绝佳路径,这也使新移民拥有足够信心去面对各种挑战,进而更好地适应和融入泰国社会。
摘自:刘文正:《泰国的中国新移民:类型、社团组织与跨国性》,《华侨华人历史研究》2025年第1期。注释从略,如有需要请参见原文。







